Design built for impact
I help growing businesses make better UX decisions using data and user insight. I test what works and focus on changes that deliver results.
Ready for an approach that actually works?

Lars is an exceptional UX professional with an incredible analytical approach to problem-solving.
Jan Mraz, Atheros Intelligence Ltd

What I can do for you
UX / Product Design
I design digital products that make sense, look sharp, and get used.
Conversion Rate Optimization
Clicks, signups, checkouts. I test, track, and tweak until the numbers move.
Web / Graphic Design
We don’t do decoration. We build brands and sites that make people take you seriously.
No guesswork, just results
Build with users
We don’t design in a vacuum. Real users test it before you ship it, because assumptions kill good UX.
Data Decides
Heatmaps, analytics, and real behavior. Not opinions, not gut feelings. We tweak until the data says it works.
Test, fail, iterate, win
First try rarely nails it. We run experiments until failures turn into numbers and numbers turn into results.
Experiments and counting

UX Research
UX / Product Design
CRO
Users could read everything about the product but still had no idea what it was.
Cierpa Kaizen’s product page described every feature of their B2B process improvement software in detail, but visitors couldn’t answer the most basic question: what am I actually buying? I led the UX research, redesign strategy, and validation across two rounds of preference testing
I did this as a freelance job, I led the UX research, design, validation process, dev hand-off and communication with the client.
This is how we created an uplift of 817% in CTR by making the product visible and reframing the value.
UX / Product Design
CRO
Psychology
Shipping costs suck, but what if they didn’t?
Our users were ready to buy, the add-to-cart ratio showed this. But they dropped off when they hit the shipping cost. We couldn’t remove the €4.95 fee, our margins were too tight for that.
So the question became:
If we can’t change the price, can we change how it feels?
For this project I led the strategy, research, design, and testing. The goal was to reframe the perception of shipping without touching the cost.
This is how we shipped (pun intended) results under real constraints.


UX / Product Design
CRO
We had a killer deal, our users didn’t see it…
Our housebrand cartridges were cheaper than the big-name stuff—better margins for us, better prices for customers. But people kept buying the expensive option anyway.
I led the UX strategy and design across two rounds of testing, using clickmaps, user interviews, and A/B experiments to figure out why.
This is how we turned hidden value into a 45% boost in housebrand transactions.
Accessibility
CRO
No one cares about accessibility… Until you prove it works
We knew the site had accessibility issues: missing focus states, poor contrast, barely any screen reader support.
With a 20+ year-old codebase, nothing is simple. But to be honest, code wasn’t the hardest part, mindset was.
So I did what I always do when something’s hard to sell: I turned accessibility into a business case.
I led the project from the start to the end. Analyzed user data, built buy-in across teams, and delivered WCAG-compliant improvements, without hurting conversions.
We didn’t just improve our site. We set a new standard for how to roll out accessibility changes. Safely, measurably, and without fear.


UX / Product Design
User Flow Design
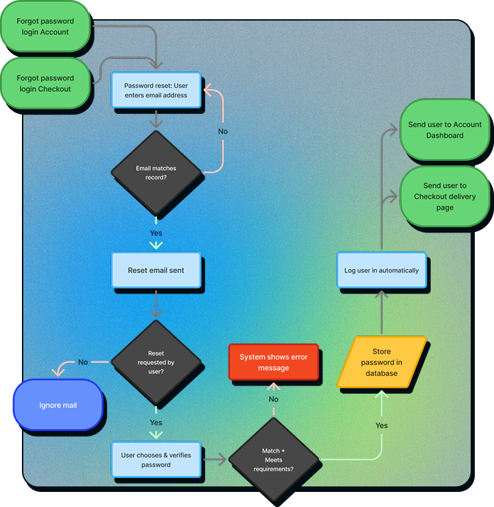
Users hadn’t forgotten their goals, our flow had.
A user forgets their password. It happens. They reset it and expect to pick up where they left off. Instead, they landed somewhere that made no sense.
I led the analysis and redesign of PrintAbout’s password reset flow to cut the friction and restore momentum for users trying to finish what they started.
This is how we turned a technical flow into a human flow.
What others say about me.
I can try to convince you of my skills, but I’d rather let others tell you!
His ability to break down complex challenges and craft intuitive, user-centered solutions backed by real data is truly impressive.
Beyond his remarkable skills, Lars is always ready to support the design community with his valuable insights and guidance, making him a trusted and inspiring figure for anyone fortunate enough to collaborate with him.
My experience with Lars is that he’s very patient, thinks along with you, and is committed to delivering the best possible results to ensure client satisfaction.
I’m absolutely thrilled with the outcome, it looks professional! A beautiful design and stunning business cards. In my view, Lars is highly skilled and delivers top-quality work. I can wholeheartedly recommend him!
My client was struggling with their website’s conversion rate, even though their SEO/SEA traffic had increased significantly. In a 1.5-hour Google Meet call, Lars provided a lot of actionable recommendations to improve conversions. He was able to clearly back up all of his tips with research and data as well. It was also evident during the call that Lars has a lot of knowledge and experience in CRO & UX-design. He really knows what he’s talking about.
If you’re looking for actionable tips to get more out of your website, I highly recommend reaching out to him.
“Technology should work around people, not the other way around.”
Let’s Create Something Together!
Whether you’re looking for a data-driven UX designer for your team, or just exploring new ideas, I’d love to hear from you. I always welcome meaningful conversations, portfolio feedback, or opportunities to solve real user problems together. Let’s connect and see where it leads.

